de hierna beschreven HF-oscillatoren mogen alleen met heel beperkt vermogen worden gebouwd, dus zonder antenne

probeer de schakelingen met een lage voedingsspanning uit, het resultaat is afhankelijk van de kwaliteit van de gebruikte onderdelen en hoe de schakeling is opgebouwd, de onderdelen kunnen natuurlijk in waarde gevarieerd worden
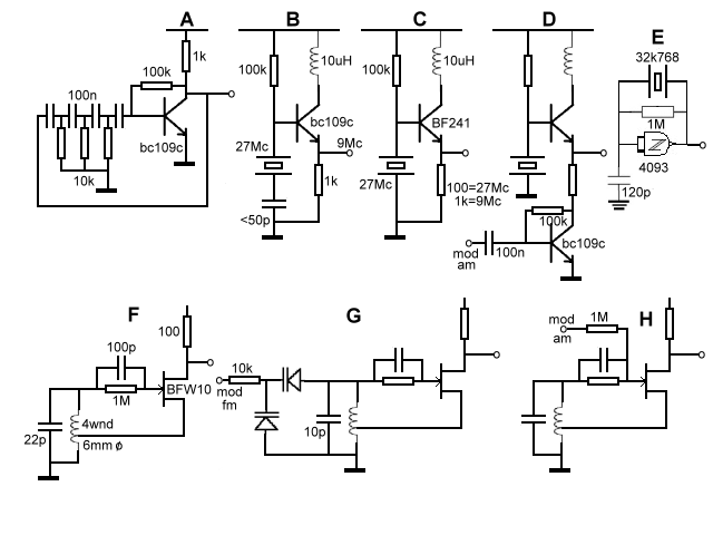
fig. A : de bekende laagfrequent sinus-oscillator, komt niet altijd een mooie sinus uit
fig. B : een 9 Mc oscillator
fig C : een 27 of 9 Mc oscillator
fig D : een mogelijkheid tot AM-modulatie
fig E : oscillator voor de bekende 32kc (1 sec) oscillatoren
fig F : 100 Mc oscillator
fig G : FM modulator
fig H : AM modulator